首页

学风建设

当前位置: 首页 >> 信息公开 >> 学风建设 >> 正文
【制度建设】省科技厅关于印发贵州省科研失信行为调查处理工作指引的通知
2022-10-27 10:40 (阅读:)

贵州省科研失信行为调查处理工作指引

为进一步规范我省财政资金支持的科学技术活动中科 研失信行为的调查处理工作,营造良好科研创新生态,根据 《科研失信行为调查处理规则》 (国科发监〔2022〕 221 号)、《科学技术活动违规行为处理暂行规定》(科学技术 部令第 19 号)、《贵州省科研诚信管理暂行办法》(黔科通〔2020〕9 号),制定本工作指引。

第一章 总 则

一、科研失信行为

科研失信行为是指在科学研究及相关活动中发生的违反科学研究行为准则与规范的行为,包括:

( 一)抄袭剽窃、侵占他人研究成果或项目申请书;

( 二)编造研究过程、伪造研究成果,买卖实验研究数 据,伪造、篡改实验研究数据、 图表、结论、检测报告或用户使用报告等;

(三)买卖、代写、代投论文或项目申报验收材料等,虚构同行评议专家及评议意见;

(四) 以故意提供虚假信息等弄虚作假的方式或采取请托、贿赂、利益交换等不正当手段获得科研活动审批,获取 科技计划(专项、基金等)项目、科研经费、奖励、荣誉、职务职称等;

(五) 以弄虚作假方式获得科技伦理审查批准,或伪造、篡改科技伦理审查批准文件等;

(六)无实质学术贡献署名等违反论文、奖励、专利等署名规范的行为;

(七)重复发表, 引用与论文内容无关的文献,要求作者非必要地引用特定文献等违反学术出版规范的行为;

(八)其他科研失信行为。

二、职责分工

( 一)对由省级及省级以上财政性资金资助的科学技术活 动中存在的科研失信行为的调查和处理, 由省科学技术厅或其委托的市(州)科技管理部门开展调查处理工作。由省科学技术厅委托市(州)科技管理部门开展调查处理 工作的,其调查处理结果应报省科学技术厅复核,省科学技术厅在7个工作日内反馈复核结果。

( 二)对由省级以下财政性资金资助的科学技术活动中存 在的科研失信行为的调查和处理,由市(州)科技管理部门开展调查处理工作,调查结果报省科学技术厅备案,并纳入贵州省科研诚信信息数据库管理。

三、组织与成员

( 一 )负责开展科研失信行为调查处理工作的单位,根 据本单位的实际情况和调查处理需要,应成立不少于 2 人的科研失信行为行政调查处理工作组(以下简称工作组),并指定负责人。

( 二)负责开展科研失信行为调查处理工作的单位,应根 据调查处理的实际需要,同时组成不少于 5 人的专家组(由 失信行为涉及领域的同行科技专家、管理专家、科研诚信专家、科技伦理专家等组成)对失信行为涉及的学术问题进行调查与评议。技术专家应具有中级以上技术职称,并具有相关专业背景和实践经验,对相关技术领域的发展状况有较全面的了解;财务专家应具有中级以上技术职称、注册会计师或税务师资格,且从事财税工作5 年以上。

(三)工作组及专家组全体调查成员应按照本工作指引的要求和规范,认真履行调查义务,做到程序正当、事实清楚、证据确凿、依据准确、处理恰当,在工作过程中自觉遵守以下纪律:

1.严格执行保密制度,不得私自留存、隐匿、摘抄、复制或泄露问题线索和涉案资料,未经允许不得透露或公开调查处理工作情况。

2.严格执行回避制度。被调查人或举报人近亲属、本案证人、利害关系人、有研究合作及师生关系或其他可能影响公正调查处理情形的,不得参与调查处理工作,应当主动申请回避。被调查人、举报人有权要求存在回避情形的调查处理人员 回避。调查单位或上级部门发现参与调查处理的人员有应当回避情形的,应决定该人员回避。

3.调查处理应保护举报人、被举报人、证人等的合法权益,不得泄露相关信息,不得违规披露案件相关信息,不得将举报材料转给被举报人或被举报单位等利益相关方。

4.不得利用其特殊身份和影响,采取非正常手段为被调查对象提供便利。

5.不得收受被调查对象给予的好处和利益。

6.调查期间,未经许可不得擅自与被调查对象联系或开展调查。一经发现违反上述规定,依法依规予以严肃处理。

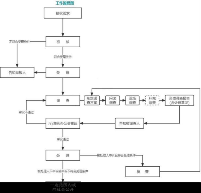
第二章 工作流程

一、初核与受理

各级科技管理部门对收到的举报或其他相关科研失信行为 线索应在15个工作日内进行初步核实。对符合受理条件的,填写《科研失信行为线索受理登记表》(附件2),及时受理并组织调查。

( 一)案件线索来源举报线索

1.上级机关或有关部门移送的线索;

2.在日常科研管理活动中或科技计划、科技奖励、科技人才管理等工作中发现的问题和线索;

3.媒体披露的科研失信行为线索;

4.其他相关线索。其中第 2、3、4 条所列线索,各级科技管理部门应主动开展调查。

( 二)受理条件(同时满足):

1.有明确的举报对象;

2.有明确的违规事实;

3.有客观、明确的证据材料或可查证线索。

(三)不予受理的几种情形:

1.举报内容不属于科研失信行为的;

2.没有明确的证据和可查证线索的;

3.对同一对象重复举报且无新的证据、线索的;

4. 已经作出生效处理决定且无新的证据,线索举报受理情 况应在完成初核后15个工作日内通知实名举报人,不予受理的应说明情况。举报人可以对不予受理提出异议并说明理由,符合受理条件的,应当受理;异议不成立的,不予受理。

二、调查对科研失信行为调查应自受理之日起 6 个月内完成调查。特别重大复杂的案件,在规定期限内仍不能完成调查的,经调

查单位负责人批准后可延长调查期限,延长时间一般不超过 6个月。上级部门移交的线索,调查延期情况应向移交部门报告。调查过程应包括制定调查方案、问询调查、现场调查、补充调查、形成调查报告5个环节。

( 一)制定调查方案

开展调查前应制定调查方案,经单位相关负责人批准后实施。调查方案至少包括以下内容:

1.调查内容

2.调查人员及分工

3.调查方式和方法

4.进度安排

5.保障措施

( 二)开展问询调查

工作组根据失信行为线索对被调查对象开展问询调查。调 查中应听取被调查人的陈述和申辩,对有关事实、理由和证据 进行核实,问询内容应做问询笔录(附件 3),并经谈话人和谈话对象签字确认,在履行告知程序后可录音、录像。

(三)开展现场调查

现场调查由工作组、专家组联合开展,结合问询调查情况 核实有关科研失信行为事实。现场调查结束后,专家组成员应 根据所涉科研失信行为的认定需要,对失信行为涉及的学术问 题进行评议,从各自所涉专业领域给出调查意见,填写专家调查意见表(附件4)。

(四)开展补充调查

调查人员对于调查过程中的未尽之处,需要补充调查的, 应确定调查方向和主要问题,及时开展补充调查。对于较为复杂,难以梳理的问题,可以进行多次补充调查。

(五)形成调查报告

调查结束,工作组应整合问询笔录及专家意见形成调查报 告。调查报告应包括举报内容、调查过程、查实的基本情况、 违规事实认定与依据、调查结论,有关被调查人的责任、本人 确认情况以及处理意见或建议等,并附证据材料。 同时调查报告须由全体调查人员签字。对科研失信行为从轻从重、情节轻重的判定按照《科研失信行为调查处理规则》(国科发监〔2022〕 221 号) 执行; 对被调查人的处理措施按照《科学技术活动违规行为处理暂行 规定》 (科学技术部令第19 号) 执行。 具体处理措施包括(可单独或合并采取):

1.警告;

2.责令限期整改;

3.约谈;

4.一定范围内或公开通报批评;

5.终止、撤销有关财政性资金支持的科学技术活动;

6.追回结余资金,追回已拨财政资金以及违规所得;

7.撤销奖励或荣誉称号,追回奖金;

8.取消一定期限内财政性资金支持的科学技术活动管理资格;

9.禁止在一定期限内承担或参与财政性资金支持的科学技术活动;

10.记入科研诚信严重失信行为数据库。作出处理决定前,应告知被调查人拟作出处理决定的事 实、理由及依据,并告知其依法享有陈述与申辩的权利。被调 查人没有进行陈述或申辩的,视为放弃陈述与申辩的权利。被调查人作出陈述或申辩的,调查单位应当充分听取其意见。

三、处理

调查报告(含处理意见)经厅/局长办公会审议通过后, 由工作组根据厅/局长办公会做出的处理决定,制作处理决定 书。作出处理决定的单位负责向被处理人送达书面处理决定 书,并告知实名举报人,同时将处理决定通报相关责任主体。处理决定书应载明以下内容:

( 一)被处理人的基本情况(包括身份证件号码、组织机构代码等);

( 二)违规事实情况;

(三)处理决定和依据;

(四)救济途径和期限;

(五)作出处理决定的单位名称和时间;

(六)其他应载明的内容。

四、申诉与复查

举报人或被处理人对处理决定不服的,可在收到处理决定 书之日起 15 个工作日内,按照处理决定书载明的救济途径向 作出调查处理决定单位(部门)书面提出申诉,写明理由并提供相关证据或线索。调查处理单位(部门)应在收到申诉申请之日起 15 个工 作日内作出是否受理决定并告知申诉人,不予受理的应说明情况。仅以对调查处理结果不服为由,不能说明其他理由并提供 充分证据,或以同一事实和理由提出申诉的,不予受理。决定 受理的,按照本工作指引的调查程序开展复查,作出复查报告,向申诉人反馈复查决定。

第三章 附 则

一、本工作指引适用于以下范围

( 一)省级及以下财政资金支持的科学技术活动中的失信 行为的调查处理,包括科学技术活动实施单位、科学技术人员、科学技术活动咨询评审专家、第三方科学技术服务机构及其工作人员;

( 二 )实验动物生产使用许可证申请中存在的失信行为 的调查处理,对违反实验动物管理规定的责任主体给予行政处罚外,也要给予科研失信处理;

(三)对从事国家禁止的生物技术研究、开发与应用活动给予行政处罚外,也要给予科研失信处理;

(四)省级科技类民办非企业单位进口科教用品免税资格申请中存在的失信行为的调查处理;

(五)贵州省科学技术奖申报过程中存在的失信行为的调查处理;

(六)科技部等上级部门委托的科研失信行为的调查处理。

二、本工作指引未尽之处可参照《科研失信行为调查处理 规则》(国科发监〔2022〕221 号)、《科学技术活动违规行 为处理暂行规定》(科学技术部令第 19 号)、《贵州省科研 诚信管理暂行办法》(黔科通〔2020〕9 号)等相关文件要求执行

三、本工作指引由贵州省科学技术厅负责解释

四、本工作指引所附文档包括附件

1.工作流程图

2.科研失信行为线索受理登记表

3.问询笔录

4.专家调查意见

附件 1

工作流程图

 

附件2

科研失信行为线索受理登记表

线索来源

被举报对象

反映的主

要科研失

信问题

初核情况

与意见

领导批示

附:反映材料 份。

填表人:

填表时间:

 

附件 3

贵州省科技管理系统科研失信行为

调查问询笔录

(第 次)

线索名称: 时间: 地点: 调查组成员: 记录人: 被询问人: 性别: 年龄: 政治面貌: 身份证号码(组织机构代码):

工作单位、职务: 住址及联系电话: 问: XXX,今天我们代表某单位科研失信行为调查组找你来 问询谈话,是想通过你落实有关事宜,希望你能配合我们的 工作,实事求是回答我们的问题,如有隐瞒或者提供伪证,需要承担相应责任,你是否清楚?

答:

问: 我们做了谈话笔录,你看一下有什么需要修改补充的 ,

如没有,请签字。

被谈话人签字(指纹):

 

附件4

专家调查意见表

案件名称:

专 家 信 息

姓 名

工作单位

职 称 / 职

联系电话

专家一

专家二

专家三

专家意见:

专家签名:

年 月 日

地址:贵州省遵义市新蒲新区校园1号路(新蒲校区)
          遵义市汇川区大连路201号(大连路校区)
          广东省珠海市金湾区金海岸(珠海校区)

校办电话:0851-28609388  28642444(传真)   本科生招生:0851-28205801  28204791
研究生招生:0851-28643580  成教招生:0851-28609685

官方微信

版权所有©taptap点点(中国) - 官方网站  黔ICP备06003261号-2 贵公网安备52030002001152号

版权声明 | 隐私声明 | 网站地图