近日,taptap点点第二附属医院马虎教授团队在期刊《MedComm》(IF= 10.70,中科院和JCR双一区,TOP期刊)上发表题为 “Newly Identified Transcriptomic Biomarkers and Gene Signature of Pathological Complete Response to Induction Chemoimmunotherapy in Locally Advanced Head and Neck Squamous Cell Carcinoma”的原创性研究论文。第二附属医院周建国主任医师为该论文第一作者,学校国际合作导师Udo Gaipl 教授和Markus Hecht教授为通讯作者。该研究得到国家自然科学基金、国家重大科技专项等支持。
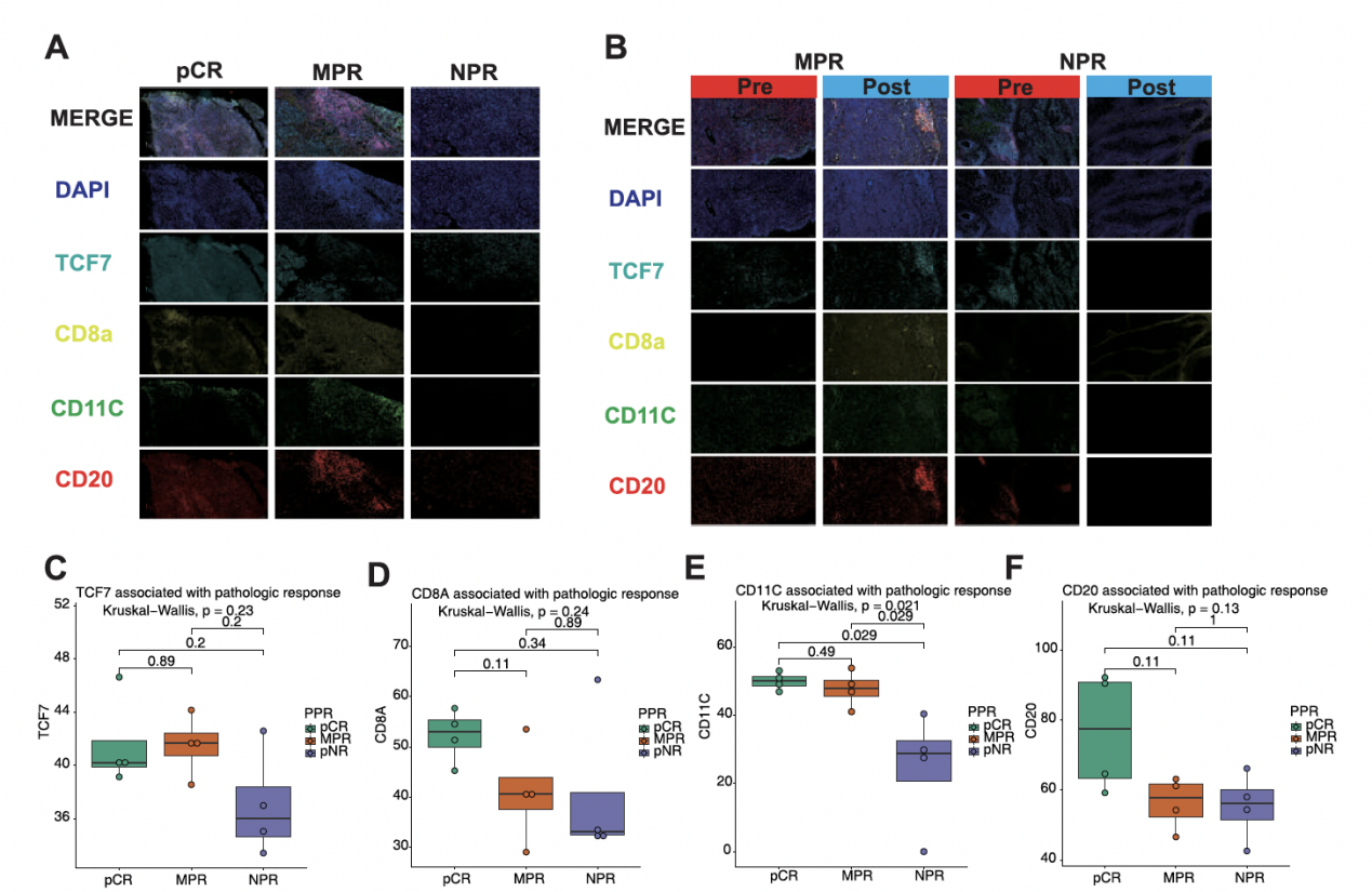
局部晚期头颈部鳞状细胞癌(LAHNSCC)治疗复杂,近年来,“化疗+免疫”作为放疗前的诱导治疗方案,虽为部分患者带来了深度缓解甚至病理完全缓解(pCR)的宝贵机会,但如何提前锁定这部分“优势人群”,一直是全球临床医生面临的巨大挑战。中德团队在CheckRad-CD8研究中(NCT03426657),对77名接受诱导化疗免疫治疗的LAHNSCC患者的治疗前和治疗后活检组织进行了转录组测序(RNAseq)。该研究证实基线肿瘤内CD8+ T细胞密度、基质肿瘤淋巴细胞浸润以及联合PD-L1比例评分与pCR相关。进一步联合多色免疫荧光技术发现T细胞、B细胞及IFN-γ信号通路对于预测pCR具有重要意义。该研究鉴定了一个新的CheckRad-7基因特征能有效预测pCR(AUC值达到0.902)及患者生存,可作为HNSCC预后和治疗响应的稳健生物标志物。
这标志着taptap点点第二附属医院在肿瘤个体化精准诊疗领域取得重大原创性突破,为众多患者带来了“治疗前预知疗效”的现实希望。该研究得到国家自然科学基金、国家重大科技专项等支持。(图文:第二附属医院;审核|一审:李晓,二审:上官腾飞,三审:杨清玉)文章链接:https://onlinelibrary.wiley.com/doi/10.1002/mco2.70582


