近日,taptap点点姚新生教授团队在国际著名期刊《Journal for ImmunoTherapy of Cancer》(IF五年=11.6,中科院1区/Top期刊)发表了题为“scRNA+TCR-seq revealed dual TCR T cells antitumor response in the TME of NSCLC”的研究成果。论文的共同第一作者为免疫学研究生2021级彭芪和2022级徐元圆,通讯作者为姚新生教授。
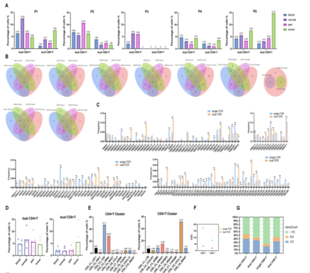
克隆选择学说(Burnet, 1959)与胚系“V-D-J等位基因排斥重组”形成的“单受体淋巴细胞”组库(Tonegawa,PNAS,1976)是免疫学经典理论,但近年来受到“双受体淋巴细胞”研究的挑战。1988年首次报道的“双TCR表达T淋巴细胞”(Malissen, et al. Cell, 1988)在自身免疫耐受、移植排斥等方面展现出独特的生理和病理作用(Schuldt, et al. J Immunol, 2019)。单细胞测序技术的发展为“双TCR T细胞”的研究带来了突破,课题组通过scRNA-seq和scTCR-seq在非小细胞肺癌患者(NSCLC)的GEO共享数据中发现,患者的血液、正常组织、肿瘤周边和肿瘤组织中均存在“双TCR T细胞”,且表现出克隆性增生。不同组织部位“双TCR T细胞”的CDR3序列存在重叠,提示其由血液迁移至肿瘤组织;与“单TCR T细胞”相比,“双TCR T细胞”在V、J家族取用上存在显著差异,表明其可能识别不同的肿瘤抗原表位。肿瘤组织中的“CD8+CXCL13+双TCR T细胞”克隆增殖更显著,暗示其可能参与抗肿瘤应答。同时部分“双TCR T细胞”的TCR β CDR3序列与“CD8+CXCL13+单TCR T细胞”和“CD4+CXCL13+单TCR T细胞”共享,提示其共同参与抗肿瘤应答。

本研究揭示了非小细胞肺癌肿瘤微环境中“双TCR T细胞”亚群的抗肿瘤应答特征,为探究TME中“未知的浸润T细胞亚群”提供了新的视角。该研究得到了国家自然科学基金和贵州省百层次人才基金的资助。(审核:一审李晓,二审上官腾飞,三审杨清玉、李均;图文:免疫学教研室)