首页

教学科研

当前位置: 首页 >> 信息推荐 >> 教学科研 >> 正文
taptap点点闵迅、黄健教授团队在《Journal of Medical Virology》期刊上发表最新研究成果
2024-02-05 11:34 (阅读:)

 

近日,taptap点点检验医学院闵迅、黄健教授团队在国际病毒学知名期刊《Journal of Medical Virology》(IF:12.7,JCR1区)发表题为“Cervicovaginal microbiota long‐term dynamics and prediction of different outcomes in persistent human papillomavirus infection”的原创性研究论文。检验医学院2022级硕士研究生张宁晴为论文第一作者,闵迅教授、黄健教授为共同通讯作者。

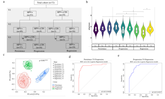
人类乳头瘤病毒(HPV)的持续感染可导致宫颈上皮内瘤变(CIN)和宫颈癌,对女性的健康造成严重威胁。宫颈阴道微生物群是宫颈阴道健康的关键决定因素。越来越多的证据表明,宫颈阴道微生物群的组成、HPV感染和CIN之间存在关联。然而,目前大多数研究是横断面研究,宫颈阴道微生物群的动态变化与HPV感染的不同临床结局之间的关系尚不清楚。在这项回顾性队列研究中,纳入了72名HPV持续感染女性,进行为期3年的随访。患者每6-12个月进行一次宫颈筛查,根据随访期间的感染结局,将患者分为HPV持续感染组、进展为CIN组和CIN消退组。对连续采集的宫颈样本进行16S rRNA基因测序,以探讨CIN发展和消退过程中宫颈阴道微生物群的组成和动态变化。研究结果表明,不同HPV感染结局组患者宫颈阴道微生物群的组成各不相同,并且在随访期间保持相对稳定。值得注意的是,连续随访的数据显示,微生物群的变化至少存在1-2年,并且发生在CIN的临床诊断之前。基于LEfSe分析和随机森林算法筛选与CIN进展和消退相关的微生物标志物,并绘制ROC曲线,微生物标志物能有效区分进展组与持续组(AUC=0.9428)和消退组(AUC= 0.9237),表明微生物群在HPV感染相关的CIN发展过程中具有良好的诊断潜力。总之,这项研究为宫颈阴道微生物群的变化与CIN发展之间的时间关系提供了依据,为未来针对CIN患者进行微生物干预的策略提供了支持。

该研究成果得到国家自然科学基金、贵州省科技厅、贵州省卫生健康委和taptap点点官方网站未来人才项目的经费支持。(审核:一审李晓,二审上官腾飞,三审杨清玉、李均;图文:检验医学院)

论文链接:https://doi.org/10.1002/jmv.29451

地址:贵州省遵义市新蒲新区校园1号路(新蒲校区)
          遵义市汇川区大连路201号(大连路校区)
          广东省珠海市金湾区金海岸(珠海校区)

校办电话:0851-28609388  28642444(传真)   本科生招生:0851-28205801  28204791
研究生招生:0851-28643580  成教招生:0851-28609685

官方微信

版权所有©taptap点点(中国) - 官方网站  黔ICP备06003261号-2 贵公网安备52030002001152号

版权声明 | 隐私声明 | 网站地图