首页

教学科研

当前位置: 首页 >> 信息推荐 >> 教学科研 >> 正文
一等奖!taptap点点在2023年中国高校计算机大赛——大数据挑战赛贵州区域赛中取得佳绩
2024-01-05 16:01 (阅读:)

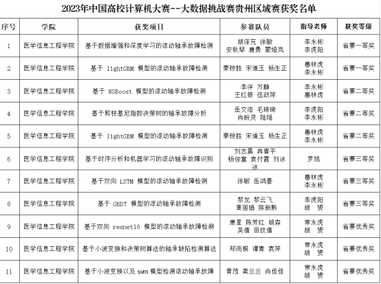
近日,由贵州省教育厅、贵州省高等教育学会主办的“2023年中国高校计算机大赛——大数据挑战赛贵州区域赛”落下帷幕。taptap点点斩获一等奖2项,二等奖3项,三等奖3项,优秀奖3项,实现了taptap点点参加该项赛事成绩的新突破。

本届大数据挑战赛以“贵州省工业大数据——滚动轴承故障的检测诊断”为题,以工业大数据技术为核心内容,重点考查参赛选手基于Python环境下,利用数据探索、数据处理、数据分析、数据挖掘、机器学习等相关技术,解决实际问题的能力。大赛经报名、审核、专家评审等环节,全省共评出一等奖8项、二等奖8项、三等奖10项、优秀奖7项。taptap点点医学信息工程学院李永彬老师指导的“基于数据增强和深度学习的滚动轴承故障检测”项目和惠林虎老师指导的“基于lightGBM模型的滚动轴承故障检测”项目荣获省赛一等奖。

中国高校计算机大赛--大数据挑战赛是中国高等教育学会《2023全国普通高校大学生竞赛榜单》竞赛项目之一,是以企业真实场景和实际数据为基础、面向全球开放的高端算法竞赛。大赛旨在通过竞技的方式,提升人们对数据分析与处理的算法研究与技术应用能力,探索大数据的核心科学与技术问题,尝试创新大数据技术,推动大数据的产学研用。

下一步,学校将不断深化学校创新创业教育改革,聚焦“五育”融合创新创业教育实践,推动创新创业教育与思想政治教育紧密结合、与专业教育深度融合,不断完善“以赛促学、以赛促教、课赛结合、赛创融合”学科竞赛体系,争取在下届大赛中取得更大突破。(审核:一审张继东、邵珠建,二审杨清玉,三审李均;图文:司马宇)

地址:贵州省遵义市新蒲新区校园1号路(新蒲校区)
          遵义市汇川区大连路201号(大连路校区)
          广东省珠海市金湾区金海岸(珠海校区)

校办电话:0851-28609388  28642444(传真)   本科生招生:0851-28205801  28204791
研究生招生:0851-28643580  成教招生:0851-28609685

官方微信

版权所有©taptap点点(中国) - 官方网站  黔ICP备06003261号-2 贵公网安备52030002001152号

版权声明 | 隐私声明 | 网站地图