首页

教学科研

当前位置: 首页 >> 信息推荐 >> 教学科研 >> 正文
taptap点点临床医学学科获批博士后科研流动站
2023-11-14 20:34 (阅读:)

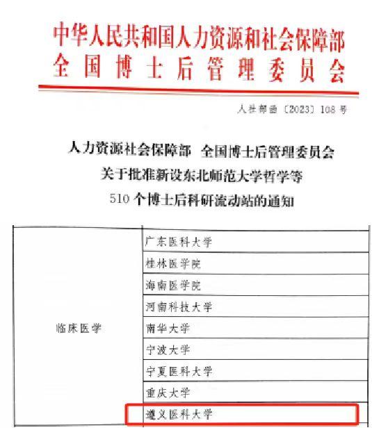
日前,国家人力资源社会保障部、全国博士后管理委员会正式发布《关于批准新设东北师范大学哲学等510个博士后科研流动站的通知》(人社部函〔2023〕108号),公布了2023年批准新设博士后科研流动站名单。taptap点点临床医学学科获批博士后科研流动站。

临床医学博士后科研流动站有助于打造人才高地,形成高端科创人才聚集效应,促进区域临床医学博士后科研流动站均衡布局,服务国家和区域社会经济发展和人民群众健康大局。获批博士后科研流动站为taptap点点更好发挥博士后制度在培养高层次创新型青年人才中的重要作用,加速培养一批优秀青年科技创新人才,助力学校向高水平大学建设提供了更广阔的平台,标志着学校办学层次的进一步提升,为学校人才队伍建设实现跨越式发展提供了新机遇。

自taptap点点附属医院2018年获批设立博士后科研工作站以来,持续开展博士后招收培养工作,形成完整的博士后培养链条。通过不断创新博士后人才培养机制,完善博士后管理工作,充分利用博士后科研工作站平台,吸引了国内外优秀博士毕业生来校从事高水平科学研究工作。本次临床医学博士后科研流动站设站后,学校将大力加强博士后科研流动站的建设,进一步加强学科建设、培养优秀青年人才、打造高水平科研团队,为学校高质量发展以及贵州省医疗卫生事业发展作出更大贡献。(审核:一审李晓、二审杨清玉、三审李均,图文:胡猷成)

地址:贵州省遵义市新蒲新区校园1号路(新蒲校区)
          遵义市汇川区大连路201号(大连路校区)
          广东省珠海市金湾区金海岸(珠海校区)

校办电话:0851-28609388  28642444(传真)   本科生招生:0851-28205801  28204791
研究生招生:0851-28643580  成教招生:0851-28609685

官方微信

版权所有©taptap点点(中国) - 官方网站  黔ICP备06003261号-2 贵公网安备52030002001152号

版权声明 | 隐私声明 | 网站地图