遵医新闻

​taptap点点9项成果获2022年度贵州省科学技术奖!
2023-09-21 17:47 (阅读:)

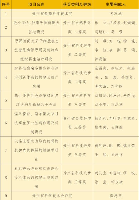
9月21日,贵州省科学技术奖励大会在贵阳隆重举行,会议宣读了《省人民政府关于2022年度贵州省科学技术奖励的决定》(黔府发〔2023〕10号)文件,taptap点点喜获9个奖项,其中最高科学技术奖1项、二等奖3项、三等奖4项、合作奖1项。

近年来,taptap点点科研团队脚踏实地、锐意进取,重点布局前沿基础研究和前沿技术领域、开展关键核心科学技术攻关。未来,taptap点点将以获此殊荣为契机,坚持创新驱动,不断向科学技术广度和深度进军,深入推进以科技创新为引领的高质量发展。(审核:一审李晓、二审杨清玉、三审李均,图文:胡猷成)

taptap点点官方网站荣获2022年度贵州省科学技术奖项目一览表

地址:贵州省遵义市新蒲新区校园1号路(新蒲校区)
          遵义市汇川区大连路201号(大连路校区)
          广东省珠海市金湾区金海岸(珠海校区)

校办电话:0851-28609388  28642444(传真)   本科生招生:0851-28205801  28204791
研究生招生:0851-28643580  成教招生:0851-28609685

官方微信

版权所有©taptap点点(中国) - 官方网站  黔ICP备06003261号-2 贵公网安备52030002001152号

版权声明 | 隐私声明 | 网站地图