遵医新闻

taptap点点在第九届全国大学生基础医学论坛大赛西部赛区基础临床赛道喜获佳绩
2023-06-13 11:34 (阅读:)

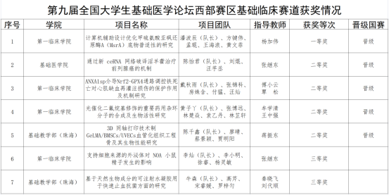
6月10日,由高等学校国家级实验教学示范中心联席会主办,宁夏医科大学承办的“第九届全国大学生基础医学论坛西部赛区”本科院校基础临床赛道西部赛区复赛在宁夏银川拉开序幕。比赛中,taptap点点代表队与西部30余所高校共229支队伍同台竞技。经过激烈角逐,最终荣获一等奖1项,二等奖4项,三等奖2项,“计算机辅助设计优化甲硫氨酸亚砜还原酶A(MsrA)底物普适性的研究”等5个项目团队挺进全国总决赛。

全国大学生基础医学创新研究暨实验设计论坛于2023年新增列入中国高等教育学会《2023全国普通高校大学生竞赛分析报告》竞赛目录,是我国基础医学领域最高级别的大学生学科竞赛之一,此项赛事旨在推进基础医学教育创新发展,深化人才培养模式改革,培养拔尖创新医学人才。

本届大赛自3月启动以来,学校领导高度重视,教务处认真组织,珠海校区、各学院积极动员,共组建了46个项目团队160余名在校生参加校级比赛的遴选,最终选拔出8个项目团队代表学校参加本科院校基础临床赛道西部赛区复赛。

下一步,学校将认真总结本次比赛经验,以新医科建设为统领,将学科竞赛作为深化医学教育改革的重要抓手,不断深化创新创业教育改革,提高学科竞赛能力和水平,持续推动创新创业教育与思想政治教育紧密结合、与专业教育深度融合,全面助力课程体系、教学方法、师资队伍和实践教学基地建设等多方面改革。(审核:一审张继东、陈永正,二审杨清玉,三审李均;图文:司马宇、赵智权)

地址:贵州省遵义市新蒲新区校园1号路(新蒲校区)
          遵义市汇川区大连路201号(大连路校区)
          广东省珠海市金湾区金海岸(珠海校区)

校办电话:0851-28609388  28642444(传真)   本科生招生:0851-28205801  28204791
研究生招生:0851-28643580  成教招生:0851-28609685

官方微信

版权所有©taptap点点(中国) - 官方网站  黔ICP备06003261号-2 贵公网安备52030002001152号

版权声明 | 隐私声明 | 网站地图