信息年度报告

taptap点点官方网站2020-2021学年本科教学质量报告
2021-11-25 11:41 (阅读:)

地址:贵州省遵义市新蒲新区校园1号路(新蒲校区)
          遵义市汇川区大连路201号(大连路校区)
          广东省珠海市金湾区金海岸(珠海校区)

校办电话:0851-28609388  28642444(传真)   本科生招生:0851-28205801  28204791
研究生招生:0851-28643580  成教招生:0851-28609685

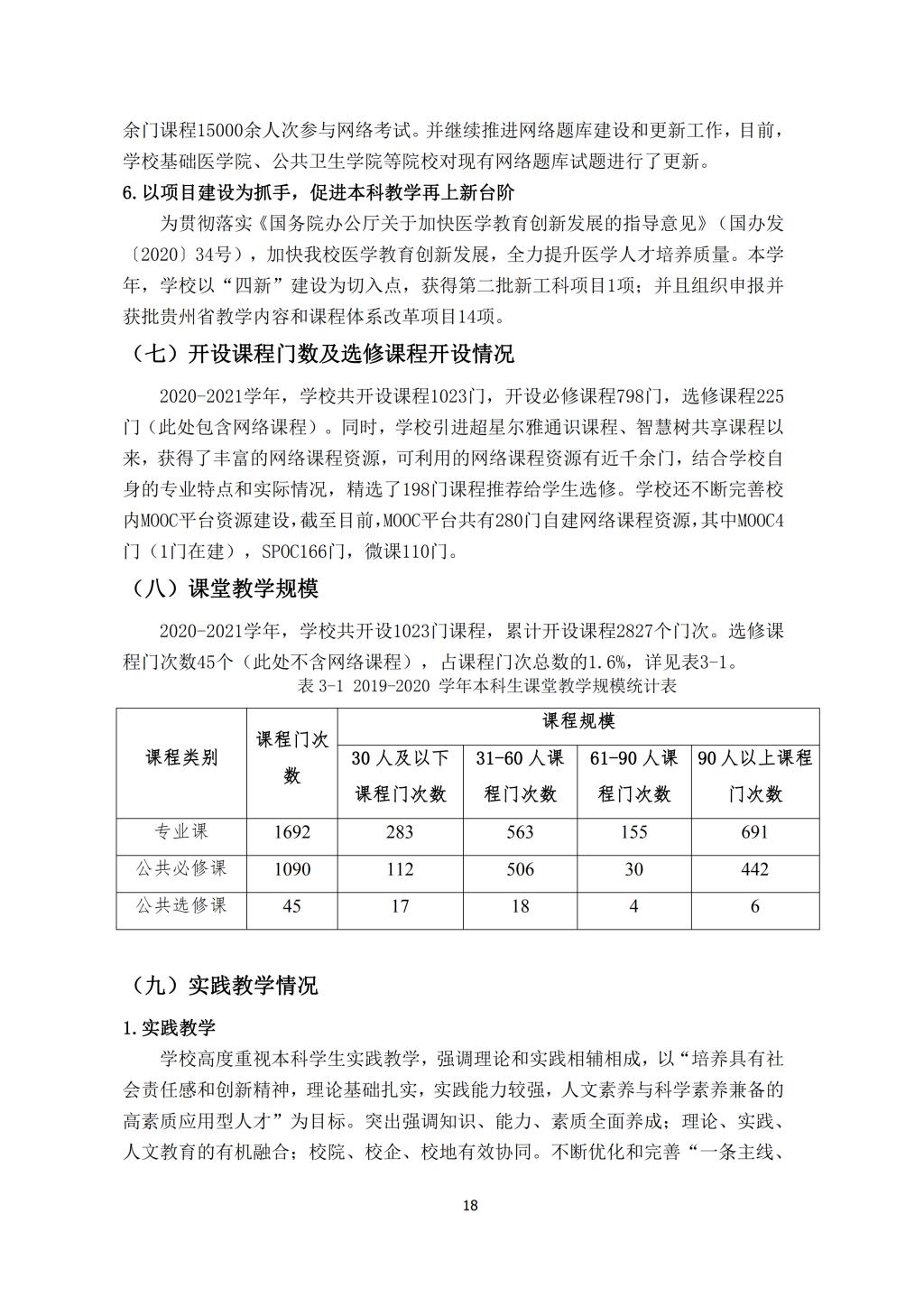
官方微信

版权所有©taptap点点(中国) - 官方网站  黔ICP备06003261号-2 贵公网安备52030002001152号

版权声明 | 隐私声明 | 网站地图